Skills Knowledge Enhancement - Coding
Install the 32 bit versions, whether you have a 32 or 64 bit machine.
All the files you need are in "Dropbox\SKE\Python_and_Pygame Installation".
|
1. |
|
Remove previous versions of Python, Pygame and Pyscripter. If, during the installations, it asks you to repair, remove or re-install, choose remove. |
|
|
2. |
Install 32-bit Python using ‘python-3.9.0.exe’. During installation ensure the following are ticked: |
||
|
a. |
Install for all users |
||
|
b. |
Accept the default destination directory |
||
|
c. |
Customize the installation |
||
|
i. |
include the option to install pip.exe |
||
|
ii. |
Add Python Paths to the Environmental variables |
||
|
3. |
Log off or reboot and log back on, to ensure the Paths are set correctly |
||
|
4. |
Install PyScripter-3.6.4 using ‘PyScripter-3.6.4-x86-Setup.exe’ |
||
|
5. |
Update ‘pip’ |
||
|
a. |
Open a command prompt (Start/WindowsSystem/Command Prompt) |
||
|
b. |
Type in to the command prompt python -m pip install -U pip |
||
|
6. |
Stay in the command prompt and type pip install pygame to install Pygame |
Test the overall installation by running ‘aliens.py’. It will be in the examples folder, in the Python installation: C:\Program Files (x86)\Python39-32\Lib\site-packages\pygame\examples
Back to Top
There are a number of free Python coding courses online. The 'Tutorials for Beginners' on the Hour of Code site will take you through the basic structures which are common to all programming languages.
CodesDope
CodesDope offers free coding courses in Python, C, C++, Java, Ruby and Perl. They start at the complete novice level and go on beyond GCSE. The approach used is ideal for school students of all ages and abilities. And it's FREE!
Their mission is a very humble one. Their main objective is to make learning so simple that even those who have absolutely no background in coding can learn it in a reasonable time-period.
They have also put together practice questions at the end of each part of a course so that you can learn to apply the concepts just after you have understood them. Last but not the least, there is also a forum for discussion each and every doubt - big or small - that you have so that you can also remain in touch with them 24/7, or at least as frequently as possible.
Pythonschool
pythonschool.net is a site aimed at ICT teachers who wish to add Python coding to their skill set. It's a fabulous resource, put together by educationists who are good programmers rather than good programmers who try their best to pass on their skills. It takes you through the coding process in small chunks, usually with a short written explanation and video, followed by graded exercises.
Code Academy
If you have never tried coding (programming) before you may like to start with an Hour of Code or Code Academy. Code Academy is a free, interactive website that can take you through the basics of many programming languages. Sign up and start coding!
OCR Teaching Resources
OCR, one of the big 4 awarding bodies (exam boards), have put together An Introduction to Python. If you have done any programming before, try this.
OCR have also put together 20 'Coding Challenges' that should help with the development of all the skills necessary for tackling the GCSE (9-1) Computer Science Controlled Assessments. A solution template and Psudocode guide is also available on their website, in the Teaching and Learning Resources section.
Python Tutor
Python Tutor, created by Philip Guo, helps people overcome a fundamental barrier to learning programming: understanding what happens as the computer executes each line of a program's source code. Using this tool, you can write Python, Java, JavaScript, TypeScript, Ruby, C, and C++ programs in your Web browser and visualize what the computer is doing step-by-step as it executes those programs.
Using Python
A website that gives you practical experience in using Python to solve fun and interesting real-world problems. The side menu on this site will take you through Python fundamentals and also have solutions to some coding challenges. The solutions are password protected; ask me for the individual passwords or the master password.
Three possible solutions to finding the mean of a set of numbers are Average v1, Average v2 and Average v3.
Old School Resources
If it's 'Old School' Python exercises that you're after then here are some that will take you through variable types, While and For loops and If..Then..Else.
Controlled Assessment is common to all Computer Science schemes. One of the OCR controlled assessments (for the old A453 specification) concerns the development of a teaching tool for the assessment of students' arithmetic skills, recording their marks and finally presenting the teacher with an analysis of the results. A suite of programs that could help with the development of the skills that are needed for the completion of the CA Tasks is 'Work up to A453 with exercises'. At the end there are some exercises leading to Picture Bingo and regular bingo.
Here are some books that you may find useful in your coding pursuits!
Little Book Of Programming Challenges
Python Programming Challenges Book 1
Python Programming Challenges Book 2
Michele Pratusevich has put together some Python graded coding challenges that also include a brief discussion of the techniques needed to derive the solution. WELL WORTH A LOOK! The site also has the solutions to each of the challenges which might save you, the teacher, valuable.
Back to Top
Let's have a sing-a-long! Here are the lyrics to Ruby, by The Keiser Chiefs.
This idea was taken from CODE.ORG, which has a number of teaching and learning ideas and lesson plans.
Back to Top
The following notes summarise these data structures but a more comprehensive document about Arrays, Lists, Tuples and Dictionaries can be downloaded or a good explanation can be found at :
Arrays
http://www.i-programmer.info/programming/python/3942-arrays-in-python.html.
One of the most fundamental data structures in any language is the array. Python doesn't have a native array data structure, but it has the list which is much more general and can be used as a multidimensional array quite easily.
List basics - Square Brackets
A list in Python is just an ordered collection of items which can be of any type. By comparison an array is an ordered collection of items of a single type - so in principle a list is more flexible than an array but it is this
flexibility that makes things slightly harder when you want to work with a regular structure. A list is also a dynamic mutable type and this means you can add and delete elements from the list at any time.
To define a
list you simply write a comma separated list of items in square brackets:
months = ['January','February','March','April','May','June',\
'July','August','September','October','November',' December']
At first it may appear that a Python List is an array but you can only add items to the end of a List using append, you can't assign a value to a List if the element in the List doesn't already exist.
Eg. This WILL NOT WORK because there are no existing elements in the List!
myList=[ ]
print(myList)
for i in range(10):
myList[i]=i
print(myList)
but this WILL because it is adding elements on to the END of the List.
myList=[ ]
print(myList)
for i in range(10):
myList.append(i)
print(myList)
NB If elements already exist in the List, you CAN change their contents
myList = [5, 17, 12, 66, 103, 2, 9, 8, 5]
print(myList)
myList[3]=29
print(myList)
Manipulating Lists (and strings)
Python treats strings as a List and therefore, manipulating Lists and strings have many similarities. A summary of the more popular functions associated with Lists and strings are in this Word document.
Tuples - Ordinary Brackets
http://www.tutorialspoint.com/python/python_tuples.htm
A tuple is a sequence of immutable (unchangeable) Python objects. Tuples are sequences, just like lists. The differences between tuples and lists are, the tuples cannot be changed unlike lists and tuples use 'round' brackets, whereas lists use square brackets.
Creating a tuple is as simple as putting different comma-separated values. Optionally you can put these comma-separated values between brackets also. For example −
tup1 = ('physics', 'chemistry', 1997, 2000)
tup2 = (1, 2, 3, 4, 5 )
tup3 = "a", "b", "c", "d"
Dictionary basics - Curly Brackets
http://www.i-programmer.info/programming/python/3990-the-python-dictionary.html
A dictionary is a data structure in Python that allows data to be stored in a way that allows it to be found very quickly. Data is stored using a unique 'Key' followed by the data associated with that key. The structure is not limited to one data type but it can contain a mixture of all data types.
age={} /creates an empty Dictionary
age["Lucy"]=19 /put 19 into the dictionary whose key is 'Lucy'
print age["Lucy"] /output
Lucy's age
An example of a dictionary in Python.
OCR A453 - Maths Quiz - Task 3 solution incorporates the above data structures.
Back to Top
There are a number of different sorting algorithms and the one to choose depends is dependent upon the data that you wish to sort. This video gives an indication of the relative speeds of some of sorting techniques.
Bubble Sort
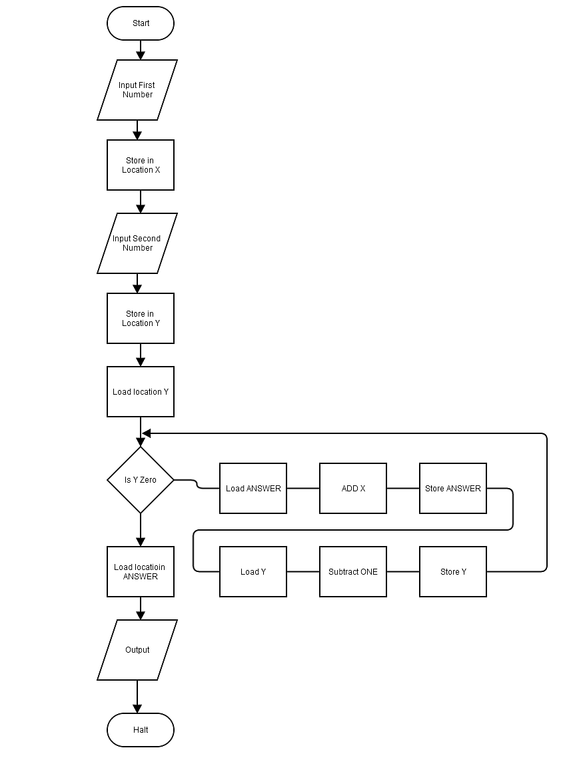
A Bubble Sort passes through a list of data (a List in Python but referred to as an Array in most other languages) and compares adjacenet items in the list. If they are NOT in the correct order, it swaps the two items; if they are in the correct order it does nothing. After each comparison it moves to the next item in the list and compares the next two adjacent items unitl it reaches the end of the list. After the pass through the list is complete, if there has been at least one swap, the precess is repeated from the beginning of the list. The precess ends when it completes a pass and it has NOT made any swaps. Here is a site that illustrates the Bubble Sort process with some graphics and here is a Python example:
Back to Top
Insertion Sort
An ascending insertion sort successively takes the next element to be sorted and places it in its correct position in the sorted part of the array.
To achieve this we need to logically divide the array into two parts – an unsorted part and a sorted part. At the beginning of the process, the first element becomes the sorted part of only one element and the remainder of the array is the unsorted part.
A 'pointer' moves through the unsorted part taking each array element in turn and looks for the correct place to insert it in the sorted part. It does this by comparing this unsorted element with the element at the end of the sorted portion of the array. If it is NOT the correct position, the sorted array element shuffles across one place and the comparison is again made with the next item in the sorted list (working backwards through the sorted list). This process is repeated until the correct position is found. As soon as the correct position is found in the sorted section, it places the unsorted elemnt into that place. The 'pointer' then moves on in the unsorted portion of the array and the process is repeated.
If that made sense to you, you must already know how this works! If it didn't make much sense, watch this CS50 clip and then read it again.
Here's a Python implementation of the solution suggested in the video.
Here's the dance!
Back to Top
Merge Sort
A YouTube video demonstrating a Merge sort.

Back to Top
Quick Sort
A YouTube video demonstrating a Quick sort. The latter part of this video can be ignored because sort efficiency is beyond the scope of the course.
Back to Top
Recursion is a tool a programmer can use to invoke a function call on itself. Factorial calculations and Fibonacci sequence are textbook examples of how recursion is used. A musical example is the nursery ryme, '10 Green Bottles hanging on the wall'.
Back to Top
Instead of creating output using a simple 'print list', with text and variables separated by commas, the 'format' method uses a simple template. The template is a string with placeholders for data/variables and these placeholders will be replaced by the data or variable contents when the string is output.
Check out this example code and its resulting output:
Output:- Andy loves open-source software and has 5 balloons.
A more detailed explanation of Python Format can be found here.
Back to Top
Unfortunately errors are a part of programming that cannot be avoided and they must be taken extremely seriously. The first step in avoiding errors is to be aware of them, and their differing types, and then employ strategies for eliminating them or handling any exceptions that can be predicted but not avoided during execution. Complete this sheet of notes in your own words to summarise error handling.
Python's error trapping uses 'Try/Except' to detect and handle a range of run-time errors (watch a video produced by an unkown practicing teacher)
Here is an example of a Trace Table. Trace table example for Python 'Months of The Year'.
Back to Top
Creating text files and reading from text files can be seen on a YouTube video (the URL is in the header of the example Python program) and there are some notes here.
Back to Top
TKINTER
The tkinter package (“Tk interface”) is the standard Python interface to the Tk GUI toolkit. Both Tk and tkinter are available on most Unix platforms, as well as on Windows systems.
A series of 14 tkinter tutorial videos can be found on YouTube. The presentation style can be a little tedious but the content and explanation is a good place to start tkinter. There is also a site taking you through the fundamentals of tkinter, without videos and tedious commentary!
PYGAME
Pygame is a cross-platform set of Python modules designed for writing video games. These are NOT part of standard Python, they have to be installed after successfully installing Python. Pygame includes computer graphics and sound libraries designed to be used with the Python programming language. The Pygame installer can be downloaded from here but it is easier to add Pygame to Python using pip (see Installing Python, Pyscripter & Pygame).
A series of excellent Pygame tutorials written by Lorenzo E. Danielsson, that have been updated for Python 3.3, can be found here:
Tutorial 1, Tutorial 2, Tutorial 3, Tutorial 4, Tutorial 5, Tutorial 6, Tutorial 7, Tutorial 8, Tutorial 9
For the last question in the exercises of Tutorial 2 you may need a hint sheet.
A WORKING GAME in Pygame
If you want to skip to a working copy of the worm game, you can copy and paste the code from this text file. Save the program but before running it you will also need to copy the chomp.wav file into the folder where the program is saved. Now try to alter the speed of the worm, to make the food bigger (10 instead of 3) and to make the speed the worm up a little after it's eaten some food. Have a play!
EasyGUI
This is a module for very simple, very easy GUI programming in Python. EasyGUI is different from other GUI generators in that EasyGUI is NOT event-driven. Instead, all GUI interactions are invoked by simple function calls. EasyGui provides an easy-to-use interface for simple GUI interaction with a user. The full syntax for each function call can be found on the EasyGUI tutorials site.
EasyGUI is not native to Python and so you will have to place easygui.py into the same directory as your python programs and import the easygui module into your python scripts.
Back to Top
Why is Object-Oriented Programming Useful?
Object-oriented programming is an approach for modelling concrete, real-world things like cars as well as relations between things like companies and employees, students and teachers, etc. OOP models real-world entities as software objects, which have some data associated with them and can perform certain functions.
Classes in Python
Focusing first on the data, each thing or object is an instance of some class.
Back to Top
The JavaScript programming language, developed by Netscape, Inc., is not part of the Java platform. JavaScript does not create applets or stand-alone applications. In its most common form, JavaScript resides inside HTML documents, and can provide levels of interactivity to web pages that are not achievable with simple HTML.
Key differences between Java and JavaScript:
- Java is an OOP programming language while Java Script is an OOP scripting language
- Java creates applications that run in a virtual machine or browser while JavaScript code is run on a browser only
- Java code needs to be compiled whilst JavaScript code is all in text
- They require different plug-ins
JavaScript Can Change HTML
JavaScript is the default programming language of HTML and the internet and it can be used to program the behaviour of web pages. There are many online courses available but one of the easiest (and free!) courses is at http://www.w3schools.com/js/default.asp
Any number of JavaScripts can be placed in the <body> and the <head> sections of an HTML page but the JavaScript code must be inserted between <script> and </script> tags. Although more than one script block is allowed, keeping all code in one place is always a good practice. It is also better to place scripts at the end of the <body> element because it can improve page loading.
Amongst other things, JavaScript can be used to change HTML Content, HTML Attributes, HTML Styles (CSS). The script can be embedded in HTML files but if many different web pages use the same code, it is more practical to place the JavaScript code in external files (with the file extension of .js) and to call these files up using the src attribute.
Try these out by looking at the JavaScript examples in w3schools website or follow the links in this text.
Concentration Game
At a recent CAS Hub meeting Jan Lawton of Staffordshire University presented 'JavaScript - Making the Web Behave'.

This develops a Pairing Game using Javascript. Here is Jan's partially completed game and here is my version of the finished game. Try working through Jan's Powerpoint and complete the partial solution.
Back to Top
Visual Basic.NET has many similarities with its predecessor, Visual Basic 6, but it is vastly different and its functionality has more in common with C# than VB 6. The basic syntax does, however, remain very similar to the older VB: conditions, loops, procedures, sub-routines are declared and written in the same manner and both versions of VB are case-insensitive.
Microsoft do provide a free version of their VB.NET IDE, called Visual Studio Community 2015, which is available for downloading.
The usual 'Hello World' example will introduce us to the IDE and allow us to interact with a console window.
Hello Kitty will give us an app that performs similarly to the Hello Kitty example in App Inventor and this introduces us to Windows Forms. (Resources for Hello Kitty - meow.wav and kitty.png )
More usefully, the WPF Applications example that displays a Times Table in a MS Window introduces us to Windows Presentation Foundation. It is a graphical subsystem for rendering user interfaces in Windows-based applications by Microsoft. WPF, previously known as "Avalon", was initially released as part of .NET Framework 3.0. Rather than relying on the older GDI subsystem, WPF uses DirectX.
A small challenge in problem analysis and implementation in an object-oriented computer programming language is a 4-function calculator. A functioning, but slightly flawed, solution can be imported into Visual Studio from Dropbox.
Lynda.com is a superb resource for learning any coding or scripting languages and I believe it is freely available to all Staffs University students. One of the programs that it uses to take a learner through VB.NET is Coderunner. A simple WPF App that allows a user to easily test VB constructs.
Times Ed has a bank of resources that teachers have supplied for other teachers to use. Check out Mr Grimshaw's 'Programming Guide with Visual Studio.
Back to Top
What is PHP?
PHP was originally an acronym for Personal Home Pages, but it is now a recursive acronym for “PHP: Hypertext Preprocessor”. It is a widely-used, open source scripting language that is free to download and use!
PHP scripts are executed on the server and so the 'client' never sees any PHP script, only the results of the executed PHP. The results are returned to the client in HTML format.

"An Introduction to PHP" can be downloaded here.
Get a free website!
At the time of writing, there is a free webhosting service that offers unrestricted access to PHP, MySQL, FTP, cPanel, Website Builder and many more features. The service is operated by 000webhost.com. They would, of course, like you to sign up for a paid service but the free options will provide all of the functionality required to learn some PHP and SQL basics. Here are my examples:
https://andybaker.000webhostapp.com/phpConnectionTest.php
https://andybaker.000webhostapp.com/phpConnectAndCreateTable.php
NB. This will return an error if the table already exists.
https://andybaker.000webhostapp.com/phpAddRecordsToTable.php
https://andybaker.000webhostapp.com/phpShowTable.php
Signup for a free website, create a SQL database and then follow the exercises below.
PHP, SQL Example
Proof of concept:
Having created a SQL database on your hosting server, create the php pages in notepad and upload them to your site. If these pages contain php script, that script will run when the
page is accessed in a browser. The script is run on the host computer of the web server and not on the computer that is accessing the page. The user only sees the result of
the php script.
The notes that will take you through the process are here.
Something more realistic - a Form:
An HTML form can be created that will accept user input and 'post' the data into another page that can be handled with some
php code. The data that is posted is NOT written to an SQL database, it is just available to the page that it is posted to.
Try this 'StudentDetailsForm0'.
When the form is 'submitted', it will automatically move to the handling page, 'HandleForm.php'.
An improvement to the HTML form is to include some php that will post the data back to the same page that contains the form - itself! Try this 'StudentDetailsForm1' This same page has some php at the end that will show you what's been posted. 'StudentDetailsForm1a' has some code that will show you what data is associated with the page before the form has been 'submitted' and what is available after submission. 'StudentDetailsForm1b' corrects a problem with the 'Gender' field.

Error checking, validation and obligatory input: The problem with the form so far is that it will accept anything that is entered and it is possible for the site to be hacked if certain data is entered and it is that is sent to an SQL database. What's needed is some validation of the data and some error checking. This script also makes certain fields obligatory. Try this 'StudentDetailsForm2' Notice that if the submission rules aren't followed, error messages are shown but the form doesn't clear it's data. This allows the user to make corrections without having to retype everything! After a successful submission it is advisable to move to another page, otherwise the user may be tempted to re-submit the same data. This page re-directs to StudentDetailsShow1.php which shows the contents of a SQL database. This page does not yet add the input data to the database but 'StudentDetailsForm3' does!
All checked? Add the input to an SQL database: This form does just that - 'StudentDetailsForm3' .
The table below will help to explain the functioning of the 'Student Details Form'. Copy the table and explain in your own words what each term means.


